Задание 852 - ГДЗ Геометрия 7-9 класс. Атанасян. Учебник

Старая и новая редакции

Вернуться к содержанию учебника

850 851 852 852 853 854 855

Вопрос

Выберите год учебника

№852 учебника 2013-2022 (стр. 214):

В треугольнике АВС и . Докажите, что .


№852 учебника 2023-2024 (стр. 216):

Середины К и М сторон АВ и DC выпуклого четырёхугольника ABCD соединены отрезками KD, KC, MA и МВ соответственно с его вершинами. Докажите, что площадь четырёхугольника, заключённого между этими отрезками, равна сумме площадей двух треугольников, прилежащих к сторонам AD и ВС.

Подсказка

№852 учебника 2013-2022 (стр. 214):

Вспомните:

  1. Какая фигура называется треугольником.
  2. Теорему о сумме углов треугольника.
  3. Какие треугольники называются подобными.
  4. Какие отрезки называются пропорциональными.
  5. Первый признак подобия треугольников.
  6. Что такое биссектриса треугольника.
  7. Какой треугольник называется равнобедренным.
  8. Признак равнобедренного треугольника.

№852 учебника 2023-2024 (стр. 216):

Вспомните:

  1. Что такое четырехугольник.
  2. Что такое треугольник.
  3. Какой треугольник называется прямоугольным.
  4. Признаки равенства прямоугольных треугольников.
  5. Что такое высота.
  6. Что такое площадь.
  7. Как вычислить площадь треугольника.

Ответ

№852 учебника 2013-2022 (стр. 214):


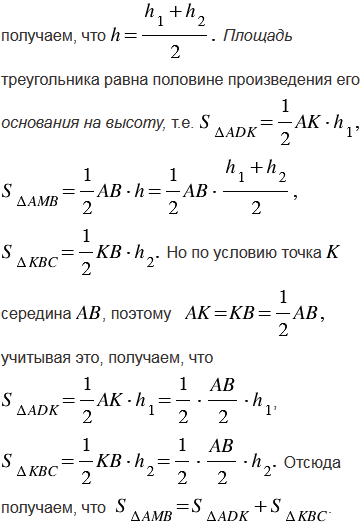
№852 учебника 2023-2024 (стр. 216):


Вернуться к содержанию учебника