Задание 1057 - ГДЗ Геометрия 7-9 класс. Атанасян. Учебник

Старая и новая редакции

Вернуться к содержанию учебника

1055 1056 1057 1057 1058 1059 1060

Вопрос

Выберите год учебника

№1057 учебника 2013-2022 (стр. 267):

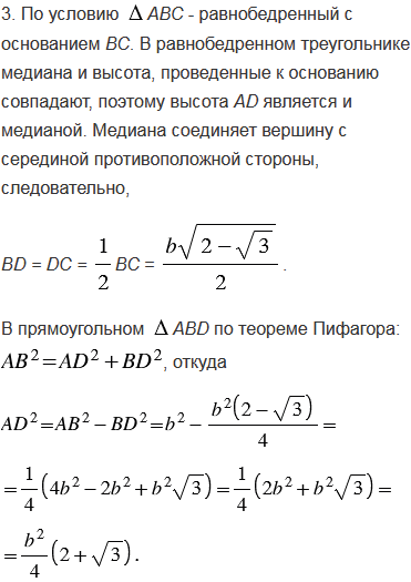
В равнобедренном треугольнике АВС АВ = АС = , А = 300. Найдите высоты ВЕ и АD, а также отрезки АЕ, ЕС, ВС.


№1057 учебника 2023-2024 (стр. 264):

Напишите уравнение окружности, проходящей через точки А(-3; 0) и В(0; 9), если известно, что центр окружности лежит на оси ординат.

Подсказка

№1057 учебника 2013-2022 (стр. 267):

Вспомните:

  1. Какой треугольник называется равнобедренным, прямоугольным.
  2. Свойства равнобедренного треугольника.
  3. Свойства прямоугольного треугольника.
  4. Теорему Пифагора.
  5. Что такое высота, медиана треугольника.
  6. Что такое отрезок.
  7. Теорему косинусов.
  8. Значение косинуса для угла 300.

№1057 учебника 2023-2024 (стр. 264):

Вспомните:

  1. Что такое окружность и какие она имеет элементы.
  2. Что такое система координат.
  3. Как определить координаты точки.
  4. Что называется уравнением линии.
  5. Какой вид имеет уравнение окружности.

Ответ

№1057 учебника 2013-2022 (стр. 267):


№1057 учебника 2023-2024 (стр. 264):


Вернуться к содержанию учебника